创可(口)贴、纱布绷带之类的医用敷料,都是家庭药箱里的常备应急好物。小朋友玩闹小磕小碰、做饭不小心划到手、新高跟鞋磨破脚后跟之类的不至于去医院处理的小伤口,在家里就可以用它们简单处理。
虽说这些东西几乎每家都有,但不一定所有人都会用,伤口虽小,也不是随便一贴就能万事大吉,一些错误的使用,可能会让小伤口衍变成大麻烦。
它们到底有什么区别,正确使用方式是什么,哪些伤口不适合用,今天就来好好讲讲。
创可贴vs创口贴vs医用敷料贴
创可贴和创口贴是一个东西吗?第一个问题可能就难倒了大部分人。
从广义上看,创可贴和创口贴其实差别不大,针对的都是小伤口,目的是给伤口营造一个利于愈合的环境,使用方法也没有差别。但严格来看,两者还真有不同,区别就在于是否含药。我们可以从包装上的产品描述和备案信息看出差别。
比如药店里很常见的某透明防水创口贴,产品成分中标明不含药物,属于医疗器械的管理范畴。

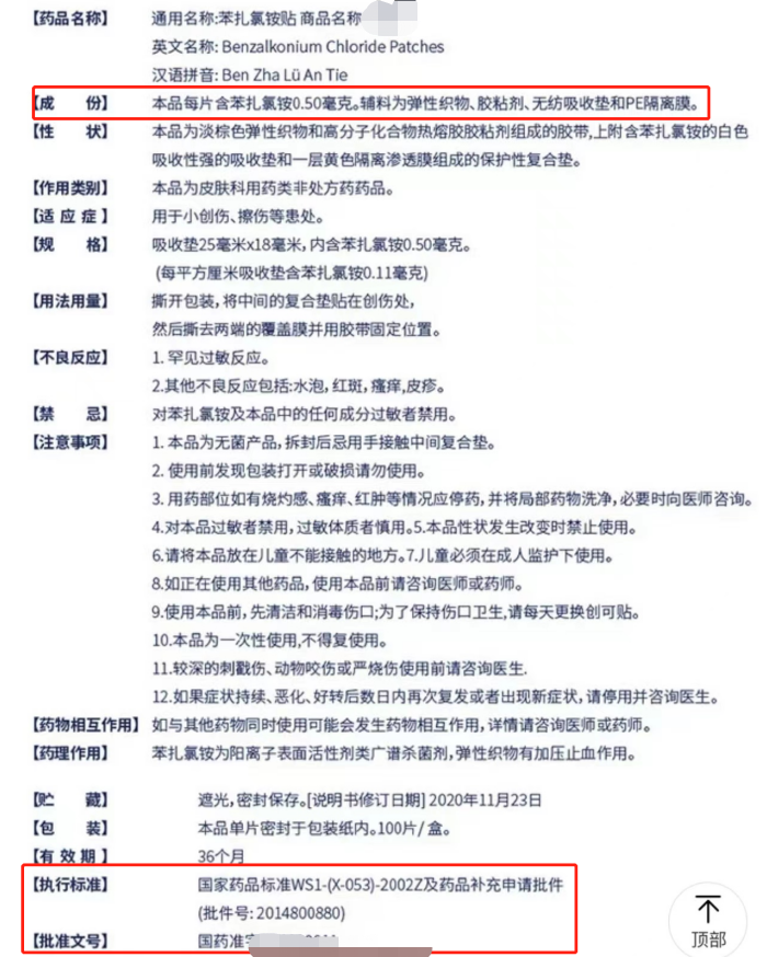
再比如标注为创可贴的苯扎氯胺贴,除了有无纺吸收垫、PE隔离膜之外,还添加了广谱杀菌剂苯扎氯胺,含有药物成分,属于药品的管理范畴。


一个不含药,属于医疗器械,一个含药,属于非处方药品,这是两者最大的区别。但回归现实,创可贴和创口贴在市售时并没有那么严谨的划分,很多都是混着叫,仅从商品名来看很难有效划分,所以想知道自己用的创可(口)贴到底含不含药,大家可以留意一下成分和备案信息。
还有常见的医用敷料贴,主要材料是无纺布,也属于医疗器械,针对的是比较大、严重的创面,还能用于清洁、吸收分泌物、止血、包扎。

根据材质、功能的不同,医用敷料又细分为好多种,比如薄膜型、水凝胶型、液体型、泡沫型等等。
泡沫型敷料吸湿引流效果好,适合渗出液比较多的创面;
透明的薄膜敷料更多用于浅表性伤口的遮盖,吸水性比较差,但很方便观察创面,容易更换;
水凝胶敷料含水量高,创造无菌湿润的环境能加快创面愈合,更常用于烧烫伤。
创可贴使用指南

对于轻微的割伤、擦伤,我们可以遵循以下步骤处理:
1.洗手:不管是为他人处理伤口还是自己处理伤口,都要确保双手干净,减少伤口感染的可能性;
2.清洁伤口:用流动的水或肥皂水冲洗伤口,确保伤口中没有碎屑、污垢等异物或污染物。使用肥皂清洁时可以在伤口周围抹上肥皂,再用流水冲洗,不要使用肥皂直接在伤口表面揉搓,避免二次伤害;
3.止血:小伤口一般都会自行止血,如果有需要,可以用干净的纱布轻轻按压直到出血停止;
4.涂抹:在伤口涂抹一层薄薄的抗生素软膏或凡士林,减少感染风险并保持伤口湿润,这一步骤并非必需,如果伤口很浅很小可以略过;
5.包扎:用创可贴覆盖伤口,注意不要用手接触创可贴中间覆盖创面的区域,包扎不宜过紧。
如果是手指受伤,可以将创可贴的胶粘区域裁剪为二后再包扎,这样创可贴和手指的贴合性更好。



6.观察伤口:创可贴变湿变脏时勤更换,每天至少更换一次,不要重复使用。在更换时注意观察伤口,如果有出脓、长时间未愈合、疼痛加剧、肿胀等情况,及时就医处理。
这些情况不要自行处理,应及时就医
将伤口暴露在空气中vs贴上创可贴,哪一个更有利于伤口愈合?
来源:欧茜医生
文件下载:
关联文件: